這是2017年修數位媒體與文教產業學系開的課「互動媒體設計」所做的專題,也是我人生做出的第一個遊戲。
最新版本為1.01,修改於2017.06.13
當時說要做專題時,就突然浮現出國小五年級時玩過的網頁Flash遊戲,也是叫告白。現在已經找不太到了,唯一有比較詳盡資料的就只有這裡了。
也算是一種致敬吧,想大致重現他的遊戲方式與核心,再加上一些個人的修改。
喔對了,當時他用的BGM讓我印象深刻,後來才知道是用跟「なつみSTEP!」相同的音樂 ─ taitai studio所作的「線路は続くよどこまでも dance-remix」
高中生Misaki(主角)暗戀某位學長許久,但生性靦腆的她卻遲遲不敢表達自己的心意。直到學長即將畢業時,在和朋友聊天時得知學長即將去異地求學,而Misaki也終於鼓起勇氣走向告白的路上…
遊戲引擎:Unity
程式語言:C#
輔助程式:Photoshop CC 2016
開發環境:Windows 10
運行平台:Windows
遊戲控制:滑鼠
企劃:李育陞(我)
劇本:李育陞(我)
封面設計:黃巧筑
程式設計:李育陞(我)
指導老師:許志維
製作日期:2017.05.17 ~ 2017.06.13
大鳥 こはく

神林ゆうこ

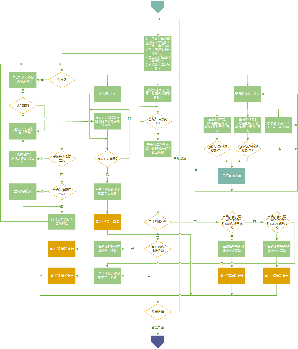
結局A:車尾燈
故事:沒趕上公車
觸發條件:公車到站後超過十秒角色尚未抵達目標
結局B:情未溢
故事:主角不敢表白
觸發條件:決心值(藍色)歸零
結局C:紙飛機
故事:主角成功趕上,並告白成功
觸發條件:主角在開始後介於100秒與135秒之間抵達目標
結局D:擦邊球
故事:主角趕上時車要開了,情急之下胡亂告白
觸發條件:公車到站後十秒內抵達目標
結局E:畢業季
故事:主角看到學長在和大鳥 こはく傳訊息曖昧
觸發條件:在開始後100秒內抵達目標



